欢迎来到江苏泰科流体控制阀门有限公司网站!

煤化工知识库CTX
煤化工知识库是煤化工工艺技术交流和信息发布的平台,包括煤基多联产、煤质和利用。实现行业前沿信息发布、技改工作交流、疑难问题分析、工作心得分享,促进同行学习、交流和提升。如果您在煤化工行业有好的技术、想法和项目,请加微信小编辑或者直接发到您的邮箱,邮件主题:煤化工知识库+文章名称,煤化工知识库正在寻找转发您的信息发布!
调节阀在现代工厂的自动化控制中发挥着非常重要的作用美国泰科阀门,工厂的生产依赖于流动介质的正确分配和控制。这些控制是能量交换、减压还是简单的容器加料,一个过程是否能满足各种过程控制指标,控制过程是否稳定,超调、衰减比、扰动是否在规定范围内,是否稳定、快速准确,除了合理的工艺设计和先进的设备外合资阀门品牌,重要的是调节阀能否根据主体的意识准确动作,使工艺主体的控制意识体现在材料能量和流量的精确变化。
在很多自动控制中,由于调节阀质量不够好,流量特性差,泄漏量大,动作不可靠,自动控制失去了高质量的调节,给经济带来沉重的负担。生产损失,增加劳动力。力量。由于调节阀安装在工艺管道上,与工作介质直接接触泰科阀门,长期受到高温、高压、腐蚀、摩擦等恶劣工况的影响。因此,控制阀选型的好坏对系统的控制效果影响很大。因此,正确合理的选择和安装调节阀就显得尤为重要。
1 调解阀类型的选择
调节阀的选择应综合考虑阀芯的形状和结构、耐磨性、耐腐蚀性、介质的温度和压力等。
(1)根据选定的流量特性和不平衡力等因素,考虑阀芯形状结构的选择;
(2)当流体介质是含有高浓度磨粒的悬浮液时,阀门的内部材料应该是硬的。
当介质的温度和压力高,变化大时,阀芯和阀座材料应选择温度和压力变化小的。当温度≥250℃时,应加装散热器。阀内件材料使用的温度范围如下图所示。
(3)介质有腐蚀性时,尽量选择结构简单的阀门。

(4)在选择调节阀时,还要考虑上阀盖的形式和使用的填料。工作温度为-20℃~+250℃时,只需普通结构即可使用;工作温度为-20℃~+250℃时,温度为-50℃~+450℃时,应采用阀盖上多层散热片的散热结构。
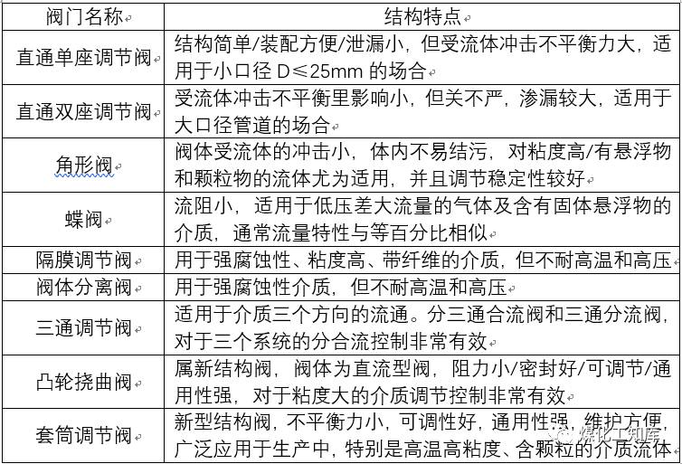
一些常见阀门的结构特点如下图所示。

带波纹管的波纹管室密封阀盖主要用于剧毒、易挥发、可渗透等重要介质的场合。
调节阀常用的密封填料是聚四氟乙烯和石棉绳填料。前者虽然比后者贵,但密封效果要好很多。
气开和气关控制阀的选用应根据气源信号压力时控制阀的开或关位置对工艺生产造成危害的大小来确定被打断。如果阀门在打开位置时危害较小,请选择气关式。动作过程为:有空气则关闭,无空气则开启;如果阀门处于关闭位置,则危害小,选择气开式。动作过程是:有空气就打开,没有空气就没有了。
2调节阀口径的选择
在进行自动化技术改造时泰科流体控制阀门,阀门口径可以按照截面积相等的原则考虑,开度面积可以根据手动操作时阀门口径的大小和开启次数来估算转动,然后在正常工作条件下选择相同的开口面积。调节阀。在设计新装置时,通常根据流量的C值来确定阀门尺寸。
有两种常用的方法。
(1)根据实际最大流量Qmax计算出对应的通流量Cmax,然后从产品系列中选择比Cmax稍大的C值和对应的阀门口径。检查实际阀门开度最大流量Qmax:Qmax时开度不应大于90%。
(2)比较实用的方法是根据常用流量计算出对应的流量Cvc。阀门的C值要选择使Cvc/C在0.之间25~0.8 ,即普通流量Cvc值乘以(4~1.25),一般Cvc/C=0.5比较合适。当工作特性为对数特性,可以小一点,
3 调节阀流量特性的选择
3.1来自调整系统调整质量分析
考虑原理:正确选择调节阀的特性,补偿调节阀对象的放大因子的变化,并随阀扩增因子的变化,并保持调节总扩增因子的控制效果系统不变。
3.2 工艺管道分析
在生产现场,调节阀总是与管道设备配套使用,必然存在阻力,调节阀的工作流量特性与理想流量特性不同。因此,首先要根据控制系统的特点,选择所需的工作特性,然后再考虑工艺管道条件,选择相应的理想特性。下表供参考。
工艺管道中控制阀的表特性
注:S代表阀门全开时的压差与系统总压差的值。
3.3 负载变化分析
开度小时线性阀流量变化大,调节过于灵敏,容易引起振荡,不适合在S小负载变化较大的场合使用等百分比阀的放大系数随着阀门行程的增加而增加,流量相对变化是恒定的,所以适用于负载变化较大的场合电动调节阀阀门定位器,一般采用快开特性阀用于二位调整和程序控制的场合。
4 调节阀的安装要求
(1)调节阀的安装位置应符合工艺设计要求,并应靠近与其相关的一次指示仪表,以便旁通阀时可以观察一次仪表是手动操作的;
(2)调节阀应布置在便于操作和维护的地面或平台上,并设置旁路;
(3)调节阀应直立安装在水平管道上。特殊情况下可水平安装或倾斜安装,但必须有支撑。直管应长10倍以上阀门前后管径;
(4)调节阀应安装在环境温度不高于60℃、不低于-40℃、远离振动源的地方;
(5)当调节阀组(包括调节阀、旁通阀、截止阀和排水阀)垂直安装时,调节阀应安装在旁通下方。公称通径的调节阀小于25mm,也可以安装在旁路上方;
(6)调节阀底部与地面或平台表面的间隙不应小于400mm。对于阀芯倒装的单座和双座调节阀,空间阀芯应留在阀体下方;
(7)调节阀膜片头顶部上方应有不少于2mm的间隙。调节阀和旁通阀上下布置时,应在开仓;
(8)截止阀应该是闸阀,旁通阀应该是截止阀,但是当旁通阀公称通径大于150mm时,闸阀可以选用,且两个截止阀与调节阀不宜布置在一条直线上;
(9)在控制阀进口侧与控制阀上游截止阀之间的管路低点处应安装排水阀,排水阀可选用闸阀;
(10)介质中含有固体颗粒的管道上的调节阀应与旁通阀设置在同一平面上或旁通阀应设置在调节阀的下方;
(11)低温和高温管道上调节阀组的两个支架中的一个为固定支架,另一个为滑动支架;
(12)当调节阀口径小于管道口径时,应采用锥形管连接(一般阀门控制效果明显,管道大于调节阀);
(13)当一个区域有多个控制阀组时,形式应一致、整齐、美观、易于操作;
(15)当调节阀和截止阀的口径不同时,减速机应安装在靠近调节室的位置;
(16)注意工艺对调节阀位置是否有特殊要求。阀门
(17)在低环境温度下工作时,调节阀应配伴热管。
因为,调节阀的选型和安装是两个非常密切相关的过程,并不是相互独立存在的。要使调节阀达到调节效果,必须在合理选择调节阀的基础上正确安装,才能达到预期的效果。由于现场环境十分复杂多变,为了使调节阀最大程度地满足调节要求。一定要仔细分析现场情况,合理选择和安装调节阀。这将确保生产的顺利进行。可见,在现场使用中,调节阀的安装与调节阀的选择一样重要。
5 控制阀故障及解决方法
5.1 打包导致失败
填料引起的故障表现为外漏增加、摩擦增加和阀杆跳动。分析如下:
(1)填料材质不合适。填料材质不合适造成的故障主要是外漏增加,摩擦增加。例如在高温应用中,使用四氟盘根。故障排除方法是更换包装。
(2).填料结构设计不当。o填料腔内填料及相关附件安装不正确,填料高度不合适。故障排除方法是按照规定安装填料及相关附件到产品手册。
p>
(3)盘根安装不正确。如石墨盘根螺旋式安装导致盘根压紧力不均、中心不对中等。排除方法为分层安装,使压力均匀。
(4)填料中有杂物。填料中的杂物导致阀杆划伤。故障排除方法是清洗填料,清除杂物
(5)上阀盖安装不当。上阀盖安装不当导致填料受力不均。排除方法是重新安装上阀盖垫片,用上阀盖紧固螺栓等压对角线o
5.2 执行器气密性故障
由执行机构气密性引起的故障表现为响应时间增加,阀杆动作迟缓。分析如下:
(1)气动膜片执行器的膜片没有被压缩,膜片没有被压缩或者受力不均,导致输入气体信号漏出,使执行器响应信号变化迟缓。响应时间增加。如果安装阀门定位器,其效果会降低。故障排除是用肥皂水检查并消除泄漏o
(2)气动活塞执行器活塞密封圈磨损,导致调节阀反应不快,阀杆动作不灵敏。故障排除方法是更换密封圈检查气缸内壁是否磨损。
p>
(3)气动膜片执行器膜片损坏,表现为阀杆不灵敏,可听到漏气声。排除方法是更换膜片,检查限位器或托盘是否有故障等o
(4)连接管路泄漏。阀杆不灵敏,响应时间增加。排除方法是用肥皂水刷连接管路,检查泄漏点,更换或焊接。
5.3 受力不平衡导致的故障
不平衡力引起的故障,表现为调节阀动作不稳,关闭不严。故障分析如下:
(1)流向不当。调节阀安装不当,导致实际流体流向与调节阀标注的流向不一致,改变不平衡力。例如,流量-off 调节阀安装为流量开启。故障排除方法为重新安装。
(2)执行机构不匹配,造成推力或推力扭矩不足,使调节阀移动不到位。故障排除方法是更换执行机构。
5.4 电动执行器故障
除了常见的线路短路或断路外,还有伺服放大器和电机故障。常见故障分析如下:
(1)各接头松动或接线开路或短路,会造成接触不良,增加或降低相关线路的阻抗。故障排除方法是检查并拔出连接线,重新插入并插入每个连接器。
(2)减速机的机械传动部件。检查运转是否正常,齿轮啮合是否良好。排除方法是更换或修复损坏的齿轮并加润滑油。
(3)电源。检查保险丝是否熔断,伺服放大器位置反馈是否有烟味或特殊气味,如绝缘层烧毁、变压器外壳电阻和气味。故障排除方法是更换损坏的组件。
5.5 流量特征不匹配导致的故障
调节阀的流量特性用来补偿被控对象的不同特性。如果可选的流量特性不合适,控制系统的控制质量就会变差。例如,控制系统的灵敏度在低流量和高流量时是不同的。故障分析如下:
(1) 被控对象具有饱和非线性特性(例如,温度控制系统) 流量小时,控制系统可以正常运行,但流量大时,控制系统反应迟缓。或者控制系统在小流量时极为敏感,甚至出现振荡和不稳定,但在大流量时控制系统可以正常运行。故障原因是选用了线性或快开流量特性调节阀.排除方法是更换调节阀的阀内件或调节阀电动调节阀阀门定位器,或安装阀门定位器,使调节阀满足等百分比或抛物线流量特性的要求。
(2)被控对象具有线性特性(如流量随动控制系统)。流量较小时控制系统运行正常,流量小时控制系统振荡或变得不稳定大;或小流量时控制系统反应迟缓,大流量时控制系统能正常运行,故障原因是选用等百分比或抛物线流量特性调节阀。排除方法是更换调节阀的阀内件或调节阀美国泰科阀门,或安装阀门定位器,使调节阀满足线性流量特性要求。
(3)调节阀的额定流量系数选择不当。选择的额定流量系数过大或过小,使调节阀的可调最小或最大流量变大或变小,从而不能满足生产工艺要求 操作要求 调节阀工作在小开度或大开度位置,控制质量变差 排除方法是重新计算调节阀的流量系数并安装控制器符合要求的阀门,如直接根据工艺管道的管径选择调节阀,额定流量系数太大,因生产规模扩大,额定流量系数太小。
5.6 因流路设计和安装不当导致的故障
由于调节阀流路设计或安装不当,故障表现为噪声增大,阀体内易积垢,调节阀关闭不严,泄漏量增大或卡死等。故障分析如下:
(1)双座阀泄漏增加。双座阀未采用一体化设计,导致阀内件在温度变化时膨胀系数不同,导致泄漏增加。故障排除方法是选择一体式双座阀,或者选择带平衡功能的套筒阀。
(2)三通阀用于合流时,由于合流处两种流体的温差,泄漏会增加。故障排除方法是改变流体的合流处。分流控制,更换前加装三通阀,保证流体温度一致o
(3)流向不当会导致噪音增大。例如流式控制阀用在出流场合,导致小流量时噪音增大。故障排除方法是检查流向并重新安装。
(4)上下游截止阀和旁通阀安装不当,导致污物、冷凝水或不凝性气体无法排出。故障排除方法是安装排污阀在调节阀组的最低位置。放空阀安装在调节阀组的顶部。
(5)导套安装不当,造成中心错位,摩擦增大,阀杆卡死。排除方法是重新安装导套。
5.7 泄漏故障
内漏导致可调比下降,严重时控制系统不能满足工艺运行和控制要求。外泄造成环境污染,增加成本。故障分析如下:
(1)气蚀和气蚀导致泄漏增加。由于气蚀、闪蒸和气蚀导致阀芯和阀座损坏,调节阀的泄漏随着气体或流体的增加而增加排除方法是检查阀内件,更换或研磨阀芯、阀座、阀芯堆焊硬质合金,降低调节阀两端的压降,消除噪声源,使用低噪声调节阀门等。
(2)由于被控流体中夹杂杂物,泄漏量增加。在启动阶段,由于不拆除控制的不规则操作,杂物经常进入控制阀阀门在管道吹扫时,或在启动阶段。运行过程中,被控流体夹带的杂物在阀体内积聚,损坏阀芯和阀座的密封面,增加泄漏量。故障排除方法就是将阀芯和阀座研磨,在管道中吹扫,清扫时拆下调节阀,对于含有颗粒的被控流体,可在调节阀上游加装过滤装置,调节阀组可安装位置较高,污水要定期排放。
(3)执行器未正确连接到调节机构。故障排除方法是重新安装并进行泄漏测试。
(4)填料安装不当。由于填料安装不当,摩擦力增大或阀杆变形。排除方法是重新安装填料,对变形的阀杆进行整形。
(5)法兰安装不当,用力不均会造成外漏。排除方法是重新安装连接法兰和垫片,将连接法兰压平。
(6)流体流动导致阀芯和阀座磨损。故障排除方法是研磨阀芯和阀座。
(7)填料安装不当会导致摩擦力增大,调节阀关闭不严会导致外漏增加。排除方法是重新安装填料以减小摩擦力。
(8)流向不当导致泄漏增加。流向选择不当会增加不平衡力,从而增加泄漏。排除方法是检查设计图纸并重新安装。
5.8 阀芯脱落导致故障
在阀芯脱落前,调节阀会出现较大的机械噪音。故障发生后,控制系统不能正常调整,受控量突然上升或下降。故障分析如下。
(1)调节阀流路设计不合理,会导致阀芯摆动,受到剪切力。长期工作时,阀芯与阀门之间的连接销阀杆会折断,从而导致阀芯脱落。排除方法是检查调节阀的流路,更换销子。
(2)阀芯连接销安装不牢,导致阀芯脱落。故障排除方法是重新安装销并拧紧。
5.9 阀门定位器故障
阀门定位器的故障会降低级联次级环的特性。由于阀门定位器处于串级控制系统的二级环,因此具有一定的适应性。阀门定位器的故障表现为控制系统不稳定、卡死等。
阀门定位器凸轮不当引起的故障现象与调节阀流量特性不当引起的故障现象类似,使控制系统在不同工作点不稳定或迟滞。故障排除方法是根据被控对象的特性和调节阀的流量特性选择合适的阀门定位器凸轮。 cam安装好后,需要调试一下。
阀门定位器放大器的故障包括孔口堵塞和放大器增益过大。前者使输出变化缓慢,后者使控制系统产生共振。因此,故障排除的方法是检查并清除放大器的节流孔。当放大器增益过大时,可减小簧片压钢球的弹力或更换放大器。
阀门定位器检测杆不匹配导致死区增大,阀门位置反馈信号不能正确及时反映。因此,控制系统的控制质量恶化。故障排除是检查并重新安装反馈检测杆。
江苏泰科流体控制阀门有限公司
调节阀 阀门定位器 气动薄膜调节阀