欢迎来到江苏泰科流体控制阀门有限公司网站!
就变风量系统设计而言,合理的系统设计方案、正确的变风量终端设备选择、清晰的系统控制策略是实现可控、经济、节能的变风量系统的基础。本文重点研究变风量空调系统的控制,以明确变风量空调系统的控制要求。
1 变风量末端装置控制要求简述
1.1 变风量终端控制
常用的变风量末端装置有单风道节流型、串联型和并联风机动力型末端装置。变风量末端装置及其控制系统是集各种传感器、执行器和控制器于一体的机电一体化设备。集成装置可检测空调区域内一次风量和空气温度值,调节一次空气调节风阀和热水再热盘管电动控制阀,设置空调区域内空气温度值在各种变风量机电一体化装置中,该装置的控制点最多,控制功能也最为复杂。
变风量末端装置主要完成以下控制功能:
1)一次风量控制。变风量末端装置控制器根据风量设定值与实测值的偏差信号的比例积分,调节一次风送风量。
2)再加热控制。变风量终端设备一般采用热水再加热盘管或电加热器进行再加热。对于热水再热盘管,控制器根据室内温度设定值与实测值的偏差,比例积分或双倍位置调节热水再热盘管的供热量;对于电加热器,控制器采用单级或多级调节电加热器的加热能力。
3)终端单元内置风扇控制。对于串联或并联风扇供电的终端设备,控制器根据终端类型和运行条件联锁内置风扇以启动和停止终端设备。一般情况下,串联风机供电终端设备的内置风机连续运行;并机风扇供电终端设备的内置风扇可间歇运行或连续运行。如果是间歇运行,则在小风量制冷或制热时风扇运行,在大风量制冷时不运行;如果是连续运行,则在小风量制冷或制热时风扇运行,在大风量制冷时以恒速或变速运行。
4)与中央监控系统通讯。终端设备控制器可根据需要与中央监控系统实现如下通讯:输出室内空气温度检测值和设定值;输出风量检测值和设定值;终端设备运行状态输出;输出端装置调整气阀阀位;室内温度复位输入;终端设备运行状态变化输入等
1.2 VAV 终端设备室温传感器设置
变风量终端设备的室温传感器主要有壁挂式温度传感器和吸顶式温度传感器两种。对于小空间的办公室和会议室,一般使用壁挂式室温传感器,而对于大空间的办公室,可以使用吸顶式温度传感器。室温传感器必须安装在温控区通风、阴凉处。请勿为了美观的室内装饰,随意将其放置在不通风的角落或将多个终端设备的室温传感器放在一起;在入侵处,将外区的室温传感器设置在内区冷空气的入侵处或窗户旁冷气流落下的地方;设计时应根据空调系统的要求在施工图上标注室温传感器的位置,以免被室内装修设计师随意设置。
2变风量空调系统风量控制
变风量空调系统主要由机电一体化变风量末端装置、空气处理机组和可实现变风量运行的风道系统组成。
2.1 空气处理机组的基本要求和控制
变风量系统的另一个主要组成部分是空气处理装置。空调机组一般采用组合机组,可以是四管或二管机组,也可以是单风机或双风机机组,也可以是热回收装置或无热回收装置。空调机组的循环风机采用变频装置驱动,具有广泛的工作特性。在空调系统的频率变化范围和循环风量范围内稳定高效运行,远离喘振线。
图2-5为单风机二管空调机组控制示意图、单风机四管空调机组控制示意图、双风机二管空调机组控制示意图、双风机四管空调机组控制示意图单元控制图示意图。

单风机二管式空气处理机组的主要设备是空气过滤器、冷热水盘管、加湿器和风机。控制系统应检测回风温度、回风湿度、空气过滤器压差、Y型过滤器压差、送风温度、送风湿度、送风管道静压等信号;反馈风机状态及故障信号及变频控制风机启停、变频器、新风和回风调节风阀、电动调节水阀、加湿器控制阀。系统根据送风温度的检测数据控制冷热水盘管电动调节阀的开度;制热工况下,根据回风湿度控制加湿器控制阀;根据变风量系统的风量控制方法(定静压法、变静压法、变静压法和总风量法等)调节变频器频率,实现变风量风扇的操作。

对于单风机四管空调机组,冷热水盘管分为冷水盘管和热水盘管,系统增加了冷水盘管和热水盘管电动调节阀的控制.
双风机二管式空气处理机组的主要设备是空气过滤器、冷热水盘管、全热或显热回收装置、加湿器和风机。控制系统应检测回风温度、回风湿度、空气过滤器压差、Y型过滤器压差、送风温度、送风湿度、送风管道静压、混风箱压力等信号;故障信号和变频器频率信号;控制风机启停、变频器、热回收装置旁通调节风阀、电动调节水阀、加湿器控制阀。系统根据送风温度的检测数据控制冷热水盘管电动调节阀的开度;制热工况下,根据回风湿度控制加湿器控制阀;根据变风量系统的风量控制方法(定静压法、变静压法、变静压法和总风量法等)调节变频器频率,实现变风量风扇的操作。
2.2变风量空调系统风量控制方法
末端装置和空气处理机组的风量控制是变风量空调系统最重要的控制内容之一。当空调区域负荷降低,变风量末端装置一次风量减少时,控制器应按照一定的系统风量控制方法,降低系统循环风量;反之,当空调区域负荷增加,变风量末端装置一次风量增加时,控制装置应增加系统循环风量。这种变风量运行是基于一定的系统风量控制方法对变风量末端装置和可实现变风量运行的空气处理机组进行系统风量控制而实现的。
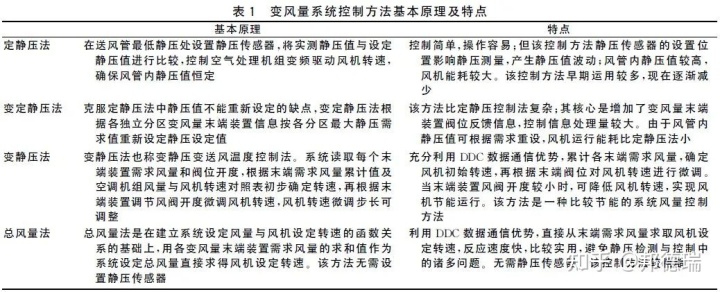
目前成熟的变风量空调系统的风量控制方法主要有定静压法、变静压法、变静压法和总风量法。变风量空调系统风量控制方法根据各温控区域内实测温度值与设定温度值的偏差,调节一次风调节风阀的开度,检测并控制一次风量送至控温区,实现控温。系统根据送风管内静压检测值与设定值的偏差阀门公司,或终端设备调整的风阀开度,或终端检测到的风量之和的偏差进行调整设备和设定的风量。空气处理机组风机变频装置的变频,实现冷热水盘管风量和送风温度的调节。
各系统的风量控制方式,如恒静压法、变静压法、变静压法和总风量法,都有各自的时代特点,在这篇文章中描述。一般来说,恒静压法历史最悠久,节能效果较差。适用于大型、大量终端设备和负荷变化规则不一致或空气处理机组就位的情况。安装了环形送风主管,但变风量末端的空调系统安装未定;变静压法和变静压法更节能,这种风量控制方式适用于系统小、变风量末端装置数量少、负荷变化一致的空调系统法律;总风量法节能效果介于以上两者之间,适用于以支管为主的变风量空调系统。设计者应根据系统特点和控制原理,合理确定系统风量控制方式。从变风量系统风量控制方法近10年的发展来看,定静压法的应用将逐渐减少,而总风量法和变静压加总风量法的应用将逐渐减少。风量法会越来越多。表1给出了上述几种常用的变风量系统风量控制方法的基本原理和特点。

3 系统新风控制
3.1 新风系统控制要求
定风量空调系统的新风量控制比较简单。一般通过手动调节新风阀和回风阀的开度,使系统满足新风量需求。在变风量空调系统中,由于系统供回风量的变化,新回风混合的空气处理机组的静压值也发生变化,从而引起系统新风量的变化。风量。因此,变风量系统必须自动控制新风量。
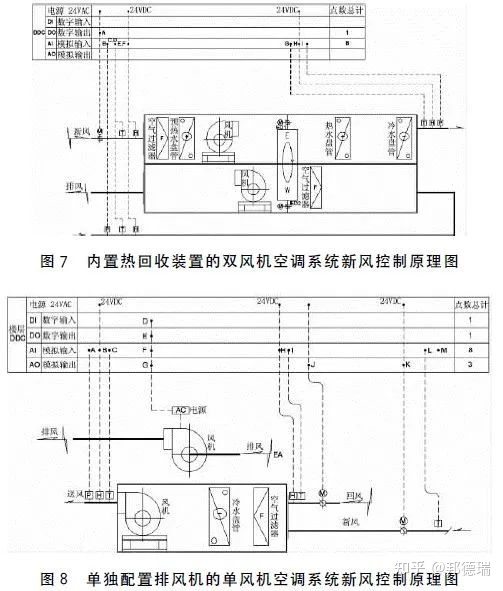
图6-9是变风量空调系统中常用的新风控制示意图。
图6为单独热回收装置控制的单风机空调系统新风控制示意图。在制冷制热设计工况下,系统以最小新风量运行,新风通过热回收装置回收废气能量后进入空气处理机组。连接电动调节风阀,增加系统新风量和排风量,实现风侧省煤器的节能运行。
图7是内置热回收装置的双风机空调系统新风控制示意图。在制冷制热设计工况下,系统以最小新风量运行。新风经热回收装置回收,再经过空气处理机组内的冷热水盘管,经处理后送入空调房;季节期间,打开热回收装置上下的旁通通风阀,增加系统的新风量和排风量,实现风侧省煤器的节能运行。
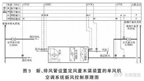
图 8 显示了带有独立排气扇的新型单风扇空调系统



风控示意图。该系统由一个新风量可变的单风机空调机组和一个排风量可变的排风机组成。
排风机可以是单台变频调速风机,也可以是多台定速风机。变频驱动风机必须保证风机在风量变化范围内安全运行。制冷制热设计工况下,系统以最小新风量运行,变频排风机以最小风量运行,多台定速风机一台风机运行;关闭小回风调节风阀开度,变频驱动风机提高风机转速电动调节阀控制美国泰科阀门,开启2台或全开多台定速风机,增加系统新风量和排风量,实现风侧省煤器的节能运行。
图9是单风机空调系统新风控制示意图,在新风道和排风道设置定风量末端装置。这种系统方式比较适合在高层或超高层写字楼的核心筒内设置空调机房。一般来说,空调房内安装了大大小小的两个新风管道和排风管道。设置电动阻尼器。在制冷制热设计工况下,系统以最小新风量运行,新风和排风打开定风量末端装置,新风和排风关闭电动风阀;根据实际情况调节风阀,开启或关闭新风和排风定风量装置,增加系统新风和排风量,实现风侧省煤器的节能运行.
3.2 最低新风量控制要求
1)定风量终端设备控制
定风量装置为压力无关的单通道变风量终端装置,其风量设定值固定(也可复位)。当风量因设备前后压差变化而发生变化时,设备通过调节风阀的开度进行补偿,使流过设备的风量保持恒定。变风量空调系统常利用定风量装置的这一特性来控制和保证系统的最小新风量。有时还会在排风系统上设置定风量装置,控制系统的最小排风量。
定风量装置的额定风量有限,所以一般用于中、小变风量空调系统,其功能仅限于最小新风量控制,不适用于新鲜空气或风侧省煤器运行。
2)新回风混合箱压差控制
在图10中,当系统以最小新风量运行时,新风调节阀关闭,新风和排风阀打开并适当调节。新回风混合静压箱内设置静压差传感器,传感器以室外空气静压值为零点。系统变风量运行时,当风量增加或减少时,混合静压箱内负压值减少(或增加),系统新风量减少(或增加),系统控制器会自动关闭小回风阀,以保持混合静压箱内一定的负压值(如-75Pa)。反之,打开大回风阀。
新型和回风混合箱压差控制方式更适用于大中型变风量空调系统。


与普通风冷恒温恒湿机组相比,初投资肯定会增加:一是空调机组初投资的增加;初期投资也相应增加。由于过程空调负荷仅占空调总负荷的1/4,空调水系统主管管径并没有增加多少,增加的成本主要是空调的成本。空调支管水管及配件;三是冷源、水泵前期投入增加。空调冷源总制冷量为500KW,仅占空调冷源制冷量的3.3%。因此,冷源和水泵的初始制冷量为 投资增加有限;四是空调自动控制系统成本增加。由于控制室内温度的要求,空调水系统电控阀的自动控制成本增加。
3.2空调机组运行成本对比
从表2和表3可以看出,双冷源的初投资比普通恒温恒湿机组多19.3万元,增加20%;年运行电耗成本降低18.4万元,降低37%;初期投资增加回收期为12.6个月,一年多即可收回,节能效果非常显着。

以上是关于HVAC:变风量空调系统控制的介绍。此外,我司还将参加由重庆国际博览中心举办的第33届国际制冷、空调、供暖、通风及食品冷藏加工展览会(受疫情影响,展会日期待定,确定日期后再告诉大家~),我来介绍一下重庆国际博览中心:它是世界三大HVAC&R展会之一,拥有国际展览业协会和美国商务部的权威。认证;中国展览馆协会展览项目(行业知名活动)认证;空调、制冷、供暖、新风、冷链一站式解决方案;展览面积:122,000平方米,参展商:1,500+电动调节阀控制,专业观众:60,000+,论坛会议:80+,国际组织:50+,合作媒体:100+。届时,您可以在 N6A11 展位见到我们。诚邀您光临,再见~
公司成立于2010年,多年来在中央空调控制器的开发生产过程中,在电路设计、生产管理等方面积累了丰富的经验。自主研发自动化生产设备并投入生产,提高生产能力和制造工艺。建立了完善的质量管理体系和供应链体系。目前,其产品涉及家用电器、小家电、照明设备、网络设备、工控设备、传感器、汽车电子等领域,赢得了客户的认可和信赖。
空气处理机组 新风机组 变风量系统